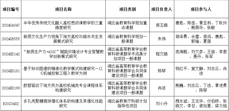
本网讯 近日,2024年度省教育科学规划课题、2024年湖北省高等教育学会教育科研课题和2023年度湖北省教育厅科学研究计划指导性项目相继发布立项文件,Beat365共有6个项目获批,其中湖北省教育科学规划课题2项、湖北省高等教育学会教育科研课题3项、湖北省教育厅科学研究计划指导性项目1项。

Beat365今年取得了湖北省教育科学规划课题重点课题立项的突破,标志着Beat365在教育研究与实践方面迈上了新的台阶。此次立项的成功,不仅是对Beat365教科研团队实力的肯定,也是对Beat365在教育改革与发展中积极探索、勇于创新的认可。它标志着Beat365在教育科研领域的影响力进一步提升,为推动Beat365教育事业的发展注入了新的动力。
Beat365将以此次立项为契机,进一步加强教科研团队建设,提升研究水平,积极推动教育教学改革。鼓励广大教师积极参与教科研活动,不断提升自身的专业素养和学术研究能力,不断优化完善管理制度,搭建交流平台,努力创建良好的教科研工作氛围及环境。下一步,学校将以此为新起点,全面总结项目申报经验,加大项目申报指导力度,提高项目申报质量,争取在科学研究工作上取得更辉煌的成就,为培养更多优秀人才、服务经济社会发展做出更大的贡献。